Call for abstracts are now closed.

Rural Health West is seeking abstracts for the Aboriginal Health Conference to be held at the Esplanade Hotel by Rydges in Walyalup, Fremantle on the 18 and 19 November 2023.

The Aboriginal Health Conference will focus on the dedication of Elders. It will provide an opportunity to come together and learn from those who came before us, hear their stories and reflect on how we can move through the challenges faced in the community


Important Dates

Dates to remember
Call for abstracts close07 August 2023
Notification of selection process23 August 2023
Written acceptance of offer to present30 August 2023
Deadline for presenter registration25 September 2023
Deadline for abstract summary and e-poster artwork09 October 2023
Aboriginal Health Conference 202318-19 November 2023



Themes and Topics

We are now calling for abstracts for oral presentations and poster presentations under the following streams:

  • Caring for Elders
  • Social and emotional wellbeing
  • Culturally competent care
  • Sexual health
  • Health across the life course

While these themes are provided for guidance, abstracts may be applicable across multiple streams and all innovative projects, programs, research and initiatives are encouraged to submit.

All abstracts will be considered based on the merit of the individual submission and will be assessed according to the following criteria:

                                          i.    Relevance to conference streams and learning objectives addressed

                                         ii.    Importance of presentation topic

                                        iii.    Relevance of content to audience

                                       iv.    Contemporary or innovative issue

 Abstracts that align to a conference stream are preferred, but not essential.


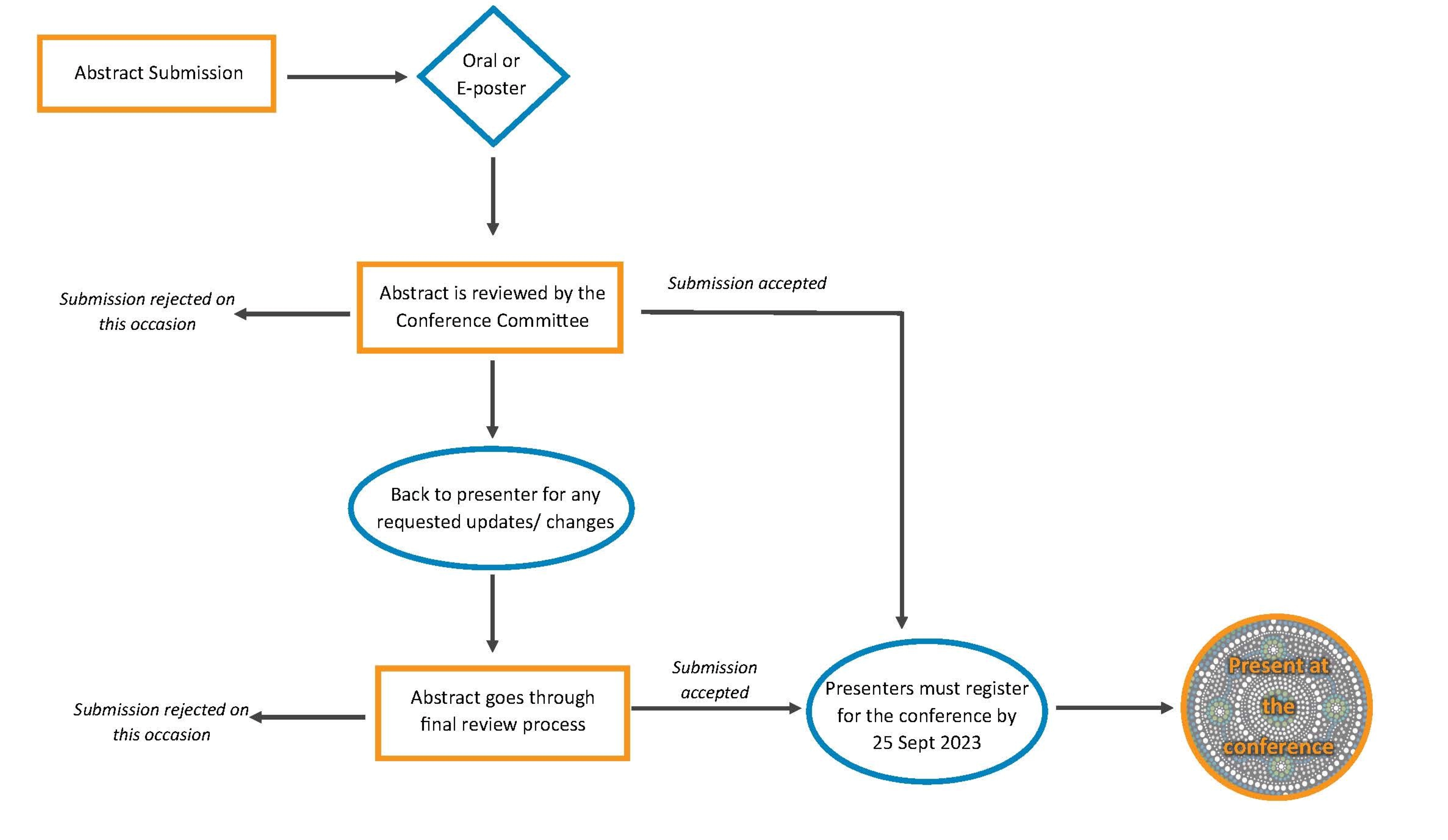
Abstract Review Process











Guidelines

Abstract submission guidelines

1.    All abstracts must be:

a. structured providing an outline of the aim/s and content of the presentation.

b. no more than 300 words long.

c. completed in full, including a biography of each presenting author(s)

d. submitted electronically via the abstract portal

e. submitted by 5pm Australian Western Standard Time (AWST) on 07 August 2023. Abstracts received after this date will NOT be accepted.

f. presented by the specified presenting author(s) except in an emergency, such as illness, where an alternative speaker can be nominated. The first author (as given on the abstract submission form) will be the main contact for any correspondence.

2.    Accepted oral presentations will be 20 minutes (including questions).

3.    Accepted e-poster presentations will be displayed during the conference.

4.    The Conference Committee reserves the right to accept or refuse any paper.

5.    The acceptance of an abstract does not imply funding by Rural Health West.

6.    Successful applicants will be notified by 23 August 2023 and will have until 30 August 2023 to provide written acceptance of offer and 25 September 2023 to register for the conference.

Abstract enquiries

Abstracts are submitted via the online submission portal here.

If you have any questions regarding your submission, please refer to our Abstract Submission Guidelines. For all abstract enquiries or if you have not received notification of your abstract results by 24 August 2023, please contact the Events team

If you would like to discuss potential travel support to the conference please contact the Events team on ahc@ruralhealthwest.com.au or 08 6389 4500. 

Contact Us

Email: ahc@ruralhealthwest.com.au

Phone: (08) 6389 4500